新闻动态
“最近有没有新的岗位?”
“此前投递简历、参加笔试进展如何?”
最新成都市属国企招聘进展
为您揭晓!
招聘公告:
注意注意
成都市属国企最新招聘来啦!
快来看看有没有适合你的岗位吧
详情请翻阅下文
▼▼▼
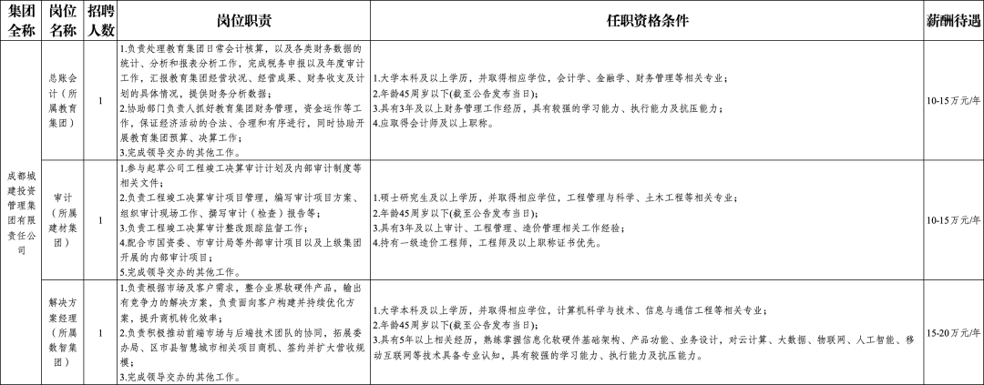
成都城投集团:
岗位和条件要求一览表
招聘公告详情:http://www.cdci.cn/show-128-82-1.html
成都交投集团:
岗位和条件要求一览表

招聘公告详情:https://zhaopin.cdccic.com:6066/announcementDetail/1915314220402290690
咨询电话:028-85540074
成都文旅集团:
岗位和条件要求一览表

招聘公告详情:https://tpgl.028wlkj.com:9006/recruit/detail?id=1915325886682353666
咨询电话:028-81298956

招聘公告详情:https://tpgl.028wlkj.com:9006/recruit/detail?id=1915325224355614722
咨询电话:028-81298956
成都轨道集团:
岗位和条件要求一览表

招聘公告详情:https://www.chengdurail.com/info/2422/58702.htm
咨询电话:028-68174720

招聘公告详情:https://www.chengdurail.com/info/2482/58852.htm
咨询电话:028-68442294
成都兴城集团:
岗位和条件要求一览表

招聘公告详情:https://www.cdxctz.com/giftedinfo.aspx?t=52&ContentId=63
咨询电话:028-85975025

招聘公告详情:https://www.cdxctz.com/giftedinfo.aspx?t=52&ContentId=62
咨询电话:028-87731656
市公交集团:
岗位和条件要求一览表

招聘公告详情:https://cdgjbus.com/article?articleId=1915271025757597698&activeIndex=8&activeIndexSub=16&cardTypeCode&text=招聘公告
咨询电话:028-85092660

招聘公告详情:https://cdgjbus.com/article?articleId=1915272281830010881&activeIndex=8&activeIndexSub=16&cardTypeCode&text=招聘公告
咨询电话:028-89103539
成都益民集团:
岗位和条件要求一览表

招聘公告详情:https://www.ymtzjt.com/contents/21/6603.html
咨询电话:028-61888857
资格审核:
资格审核最新情况来啦
想知道了自己有没有笔试资格?
点击查看
▼▼▼
成都交投集团:

公示网址:https://zhaopin.cdccic.com:6066/announcementDetail/1914260233483845633
成都文旅集团:

公示网址:https://tpgl.028wlkj.com:9006/recruit/detail?id=1914490963901796353

公示网址:https://tpgl.028wlkj.com:9006/recruit/detail?id=1914481201541795841
成都环境集团:

公示网址:https://www.cdenvironment.com/show/1165-78614.html
成都交子金控集团:

公示网址:https://www.cd-jk.com/positionshow.aspx?mid=29&id=249
成都益民集团:

公示网址:https://www.ymtzjt.com/contents/21/6573.html
成都交易集团:

公示网址:https://www.cdggzy.com/sitenew/notice/GQCG/Contentdetails.aspx?infoid=98EE4748124C473AAD58532DCC99A1A2
笔试成绩:
成都银行:

公示网址:https://www.bocd.com.cn/rczp/1089994746446876673_step2.html
锦泰保险公司:

公示网址:https://www.ejintai.com/querySOERecProjInfo/22443.html
面试成绩 拟聘名单:
已入围面试环节的小伙伴不要着急
后续
面试成绩 拟聘名单
会第一时间更新
敬请期待!

